Firefox OS
| Firefox OS | |
|---|---|
Домашний экран Firefox OS 2.5 | |
| Разработчик | Mozilla Foundation |
| Семейство ОС | Linux |
| Основана на | Gecko, Android |
| Исходный код | свободное программное обеспечение |
| Первый выпуск | 2 июля 2013 года |
| Последняя версия | 2.2.0 (29 апреля 2015 года) |
| Последняя тестовая версия | 2.5.0[1] |
| Поддерживаемые языки | 15 языков: английский, арабский, венгерский, иврит, испанский, китайский, немецкий, польский, португальский, русский, румынский, сербский, французский, хорватский, чешский |
| Поддерживаемые платформы | ARM[2] |
| Тип ядра | Linux |
| Интерфейс | Gaia (интерфейс) |
| Лицензия | MPL, GPL, LGPL |
| Состояние | проект закрыт |
| Веб-сайт | mozilla.org/firefox/os/ — официальный сайт Firefox OS |
Firefox OS (кодовое имя Boot to Gecko, B2G[3]) — свободная операционная система, предназначенная для смартфонов[4], планшетных компьютеров[5] и Smart TV[6][7]. Разработку вела Mozilla Foundation на базе свободного веб-движка Gecko[8][9]. В декабре 2015 года было объявлено о частичном приостановлении разработки для смартфонов[10]. 27 сентября 2016 года компания Mozilla разослала уведомления о том, что прекращает работу над проектом Firefox OS[11]; существующие наработки будут переданы opensource-сообществу[12]. Преемниками Firefox OS являются: разработанная сообществом B2G OS[13], H5OS разработки Acadine Technologies, KaiOS от KaiOS Technologies[14] и My Home Screen от Panasonic[8][15][16].
История

На создание этого проекта разработчиков подтолкнуло появление движка для обработки PDF средствами HTML5 и JavaScript PDF.js[8][нет в источнике].
26 июля 2011 года представитель Mozilla Foundation сообщил о начале работ над операционной системой, основанной на движке Gecko, используемом в браузере Mozilla Firefox.
В феврале 2012 года испанская телекоммуникационная компания Telefónica совместно с Mozilla Foundation разработали концепт Open Web Device, использующий в качестве операционной системы Boot to Gecko, позднее был создан прототип устройства на базе процессора Qualcomm[17][18].
Сообщается также о сотрудничестве с Deutsche Telekom[19]. Однако последний пресс-релиз Mozilla открыл для интересующихся несколько новых фактов о готовящейся операционной системе. Создатели решили отказаться от не знакомого широкой публике бренда Boot to Gecko, заменив его более узнаваемым Firefox. Маркетологи компании уверены, что раскрученный бренд будет более популярным и интересным для конечного потребителя к моменту выпуска операционной системы.
23 апреля 2013 года проект GeeksPhone начал продажу устройств на базе Firefox OS. Две модели телефонов были доступны пользователям по предварительной подписке. В течение нескольких часов устройства были раскуплены, также в первые часы после начала продаж интернет-магазин неоднократно становился недоступен, так как не справлялся с потоком посетителей, что свидетельствует о том, что разработчики не рассчитывали на такой ажиотаж[20].
2 июля 2013 года стартовали продажи первого Firefox OS смартфона ZTE Open в Испании[21].
В начале мая 2014 года на eBay стартовали продажи ZTE Open C — первого смартфона под Firefox OS 1.3[22].
Весной 2014 года появился первый планшет под управлением Firefox OS — InFocus New Tab F1.
16 декабря 2014 года четырнадцать операторов в 28 странах мира предпочли смартфоны Firefox OS[23].
В декабре 2015 года появилась информация о закрытии проекта как платформы для смартфонов[24][25]. При этом не исключалось появление других устройств на этой платформе. Однако позже стало известно, что в Mozilla имели в виду только отказ от сотрудничества с операторами связи. Сама операционная система для смартфонов продолжит существование в виде открытой платформы и может быть использована производителями устройств по их усмотрению[26]. Также намекалось на то, что операционная система, как проект для смартфонов, будет активно развиваться в будущем[27].
В официальном блоге компании сообщалось, что разработка версии системы для смартфонов полностью завершится после релиза Firefox OS 2.6. Это обновление так и не вышло. После старта обновления уже почти никто в Mozilla не работал над Firefox OS для смартфонов. Компания пока не оставляет надежд на то, что её операционная система когда-нибудь снова посетит мобильные устройства, но определённо не в ближайшее время[28].
Также Mozilla заявила, что 29 марта 2016 года перестанут приниматься приложения в Mozilla Marketplace для Android, планшетов и компьютеров, однако нативные программы для Firefox OS будут появляться в каталоге до 2017 года — компания не собирается так быстро закрывать поддержку своей мобильной платформы[источник не указан 2819 дней].
Разработка
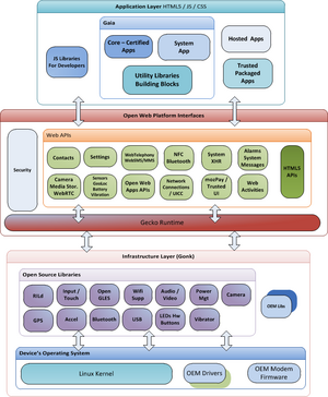
В операционной системе реализован собственный Web API, поддерживающий стандартные телефонные функции: звонки, работу с SMS-сообщениями, Bluetooth, NFC и т. д. Кроме того, разработчики планируют использовать часть кода Android в модулях поддержки драйверов, загрузчике и ядре. Планируется широкая поддержка W3C Device API, в том числе, System Information API, обеспечивающего доступ из веб-браузера к системному вводу-выводу, датчикам, звуковому и сетевому оборудованию[8].
В качестве стартовой аппаратной платформы используются чипы Qualcomm.
В июле 2012 года Boot to Gecko был переименован в «Firefox OS»[29], после того популярного браузера у Mozilla, Firefox, и скриншоты Firefox OS стали публиковаться в августе 2012 года[30].
Версии релизов
| Версия | Первая сборка | Версия Gecko | Дата релиза | Кодовое имя | Включенные исправления безопасности |
|---|---|---|---|---|---|
| 1.0 | 14 августа 2012 | Gecko 18 | 21 февраля 2013 | TEF | Gecko 18 |
| 1.0.1 | 25 января 2013 | Gecko 18 | 6 сентября 2013 | Shira | Gecko 20 |
| 1.1.0[31] | 20 февраля 2013 | Gecko 18+ (new APIs) | 9 октября 2013 | Leo | Gecko 23 |
| 1.1.1 | 24 августа 2013 | Gecko 18+ | HD | Gecko 23 | |
| 1.2.0 | 21 июня 2013 | Gecko 26 | 9 декабря 2013 | Koi | Gecko 26 |
| 1.3.0 | 4 декабря 2013 | Gecko 28 | 17 марта 2014 | Gecko 28 | |
| 1.4.0 | 10 декабря 2013 | Gecko 30 | 8 августа 2014 | Gecko 30 | |
| 2.0.0 | 21 февраля 2014 | Gecko 32 | Gecko 32 | ||
| 2.1.0 | 9 июня 2014 | Gecko 34 | Gecko 34 | ||
| 2.2.0 | 2 сентября 2014 | Gecko 37 | 20 августа 2015 | Gecko 37 | |
| 2.5.0 | 12 января 2015 | Gecko 44 | 10 ноября 2015 | Gecko 44 | |
| 2.6.0 | 30 октября 2015 | ориентировочно май 2016 |
Аппаратные требования

В феврале 2013 года команда Mozilla определила минимальные аппаратные требования для устройств на базе Firefox OS[32]:
- CPU не меньше 800 МГц.
- RAM от 256 МБ.
- Дисплей 240×320 точек и выше.
Приложения
Mozilla работала над магазином приложений, но, поскольку Firefox OS — открытая платформа, любой желающий может запустить свой. Представители Telefónica заявляли, что на её территории обслуживания будет обеспечен сервис прямой оплаты приложений.
Особенность Firefox OS в том, что на ней запускались только те приложения, которые основаны на web-технологиях (HTML5, CSS и JavaScript). Ограничившись только языками веб-программирования, разработчики платформы хотели ускорить работу системы при выполнении некоторых задач. Основными недостатками вышеописанного является затруднённая разработка сложных приложений, в этом случае разработчики прибегают к использованию JavaScript, который тоже имеет ограничения.
Конкурентные преимущества
- Открытый исходный код и аппаратная платформа.
- Малая требовательность к аппаратному обеспечению.
- Быстрое выполнение несложных приложений.
- Поддержка HTML5.
Кроме этого, ОС имеет и большое количество недостатков.
Примечания
- ↑ Firefox OS 2.5 Developer Preview, an experimental Android app. Дата обращения: 12 ноября 2015. Архивировано 12 ноября 2015 года.
- ↑ Создатели Firefox делают аналог Chrome OS для смартфонов, Вести.Ru (26 июля 2011). Архивировано 4 июля 2012 года. Дата обращения 26 июля 2011.
- ↑ B2G OS — Archive of obsolete content | MDN (недоступная ссылка). Дата обращения: 2 июля 2018. Архивировано 30 апреля 2016 года.
- ↑ Прами Олсон, «Want to Buy A Webphone?». Forbes (бумажная версия), с. 52. 15 апреля 2013 года.
- ↑ Mozilla Launches Contribution Program to Help Deliver Firefox OS to tablets — Mozilla Hacks — the Web developer blog. Дата обращения: 2 июля 2018. Архивировано 26 июня 2018 года.
- ↑ Now you can buy a Panasonic Smart TV with Firefox OS (in Europe) — Liliputing. Дата обращения: 2 июля 2018. Архивировано 2 июля 2018 года.
- ↑ Mozilla and Partners to Bring Firefox OS to New Platforms and Devices — The Mozilla Blog. Дата обращения: 2 июля 2018. Архивировано 2 июля 2018 года.
- ↑ 8,0 8,1 8,2 8,3 B2G (англ.), MozillaWiki. Архивировано 7 августа 2011 года. Дата обращения 26 июля 2011.
- ↑ Booting to the Web — Группы Google. Дата обращения: 2 июля 2018. Архивировано 28 февраля 2014 года.
- ↑ Ingrid Lunden. Mozilla Will Stop Developing And Selling Firefox OS Smartphones. TechCrunch. Дата обращения: 9 декабря 2015.
- ↑ B2G OS and Gecko Announcement from Ari Jaaski & David Bryant — Группы Google. Дата обращения: 2 июля 2018. Архивировано 28 февраля 2014 года.
- ↑ Mozilla is stopping all commercial development on Firefox OS | PCWorld. Дата обращения: 2 июля 2018. Архивировано 5 июня 2018 года.
- ↑ B2G — MozillaWiki. Дата обращения: 26 июля 2011. Архивировано 7 августа 2011 года.
- ↑ A Powerful Operation System — KaiOS. Дата обращения: 13 февраля 2018. Архивировано 27 февраля 2021 года.
- ↑ T3 Smackdown: Sony KD-65ZD9 vs LG OLED65E6 vs Panasonic TX-58DX802B | T3. Дата обращения: 13 февраля 2018. Архивировано 6 мая 2017 года.
- ↑ Startup picks up the torch for troubled Firefox OS — CNET. Дата обращения: 2 июля 2018. Архивировано 17 июля 2018 года.
- ↑ First Look at Mozilla’s Web Platform for Phones: 'Boot to Gecko' | PCWorld. Дата обращения: 2 июля 2018. Архивировано 6 февраля 2017 года.
- ↑ Mozilla making mobile OS using Android — I Didn’t Know That. Дата обращения: 2 июля 2018. Архивировано 22 июля 2013 года.
- ↑ Firefox OS — новая платформа для смартфонов. Дата обращения: 25 июля 2021. Архивировано 25 июля 2021 года.
- ↑ Первые телефоны на Firefox OS разошлись за несколько часов. Хабрахабр. Дата обращения: 27 апреля 2013. Архивировано 25 апреля 2013 года.
- ↑ Aditya Dey. Telefonica launches First Ever Firefox OS-based Phone in Spain (недоступная ссылка). TechStake. Дата обращения: 1 июля 2013. Архивировано 4 июля 2013 года.
- ↑ Первый смартфон на Firefox OS 1.3 (недоступная ссылка). Дата обращения: 11 мая 2014. Архивировано 12 мая 2014 года.
- ↑ Шаблон:Citei web
- ↑ Mozilla закрывает проект Firefox OS как платформы для смартфонов. iXBT.com. Дата обращения: 9 декабря 2015. Архивировано 25 декабря 2015 года.
- ↑ Firefox OS smartphones are dead | Ars Technica. Дата обращения: 2 июля 2018. Архивировано 2 июля 2018 года.
- ↑ Firefox OS is dead, Firefox OS is alive - Firefox OS Central (англ.) (недоступная ссылка). Firefox OS Central. Дата обращения: 24 декабря 2015. Архивировано 25 декабря 2015 года.
- ↑ Ari Jaaksi on Twitter. Twitter. Дата обращения: 24 декабря 2015. Архивировано 11 марта 2016 года.
- ↑ Firefox OS/Connected Devices Announcement. Mozilla Discourse. Дата обращения: 5 февраля 2016. Архивировано 26 мая 2017 года.
- ↑ Mozilla’s HTML5 phone platform now called Firefox OS, launching 2013 (Wired UK). Архивная копия от 5 июля 2012 на Wayback Machine
- ↑ Mozilla shows off Firefox OS screenshots | TheINQUIRER (недоступная ссылка). Дата обращения: 2 июля 2018. Архивировано 2 июля 2018 года.
- ↑ Firefox OS Update (1.1) Adds New Features, Performance Improvements and Additional Language Support (англ.), Mozilla. Архивировано 9 октября 2013 года. Дата обращения 9 октября 2013.
- ↑ Роман Юрьев. Mozilla определилась с минимальными требованиями для устройств на базе Firefox OS. ITC.ua (4 марта 2013). Дата обращения: 28 июля 2013. Архивировано 15 мая 2013 года.
Ссылки
- Обзоры
- Сергей Уваров. Обзор операционной системы Firefox OS (недоступная ссылка). iXBT.com (13 мая 2013). Дата обращения: 13 мая 2013. Архивировано 6 июня 2013 года.
